2022-11-16 16:14:12

11月11日,住建部发布《关于征求《建设工程质量检测机构资质标准(征求意见稿)》意见的函》。本标准自2023年1月1日起施行。
1.综合资质
综合资质是指包括全部专项资质的检测机构资质。
2.专项资质
专项资质包括:建筑材料及构配件、主体结构及装饰装修、钢结构、地基基础、建筑节能、建筑幕墙、市政工程材料、道路工程、桥梁及地下工程等9个检测机构专项资质。
检测机构资质不分等级。
本标准中要求的主要技术人员(含注册人员),年龄限60周岁及以下。
⑴技术负责人、质量负责人具有8年以上质量检测工作经历及工程类专业正高级技术职称。
⑵一级注册结构工程师不少于3名,注册土木工程师(岩土)不少于2名,且具有2年以上质量检测工作经历。
⑶质量检测人员不少于100人,其中工程类专业中级及以上技术职称人员不少于40人,工程类专业高级及以上技术职称人员不少于20人,且具有3年以上质量检测工作经历。
⑴技术负责人、质量负责人具有5年以上质量检测工作经历及工程类专业高级及以上技术职称。
⑵主要技术人员数量不少于“主要技术人员配备表”规定的人数。
编者注:4个专项资质需要一级注册人员。
由原来的二级改为一级注册人员。
附原文:
为进一步加强建设工程质量检测机构资质管理,推动建设工程质量检测行业健康有序发展,我部研究起草了《建设工程质量检测机构资质标准(征求意见稿)》(见附件),现向社会公开征求意见。有关单位或个人可于2022年11月24日前通过以下途径和方式提出反馈意见:
1.电子邮箱:zhiliangchu@mohurd.gov.cn
2.通信地址:北京市海淀区三里河路9号住房和城乡建设部工程质量安全监管司(信封请注明“检测机构资质标准反馈意见”字样),邮编:100835。
附件:建设工程质量检测机构资质标准(征求意见稿)
住房和城乡建设部办公厅
2022年11月10日
附件
为了加强对建设工程质量检测(以下简称“质量检测”)的资质管理,根据《建设工程质量管理条例》《建设工程质量检测管理办法》,制定本标准。
一、 总 则
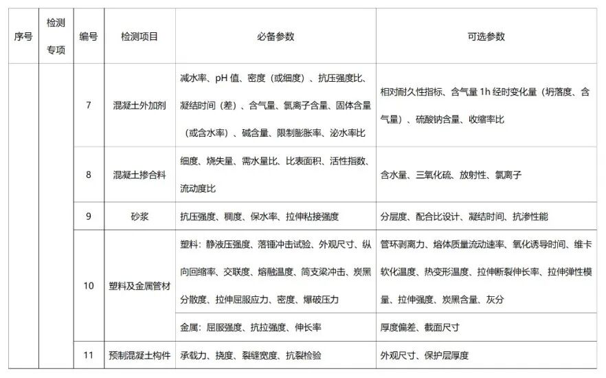
(一)本标准包括建设工程质量检测机构(以下简称“检测机构”)资质相应机构的资历及信誉、主要技术人员、检测设备及场所、管理水平等内容(见附件1:主要技术人员配备表;附件2:检测专项及检测能力表)。
(二)检测机构资质分为二个类别:
1.综合资质
综合资质是指包括全部专项资质的检测机构资质。
2.专项资质
专项资质包括:建筑材料及构配件、主体结构及装饰装修、钢结构、地基基础、建筑节能、建筑幕墙、市政工程材料、道路工程、桥梁及地下工程等9个检测机构专项资质。
(三)检测机构资质不分等级。
(四)本标准中要求的主要技术人员(含注册人员),年龄限60周岁及以下。
二、标 准
(一)综合资质
1.资历和信誉
⑴有独立法人资格的企业、事业单位,或依法设立的合伙企业,且具有6年以上质量检测经历。
⑵具有建筑材料及构配件(或市政工程材料)、主体结构及装饰装修、建筑节能、钢结构、地基基础5个专项资质和其它2个专项资质。
⑶社会信誉良好,近3年未发生过一般及以上工程质量安全责任事故。
2.主要技术人员
⑴技术负责人、质量负责人具有8年以上质量检测工作经历及工程类专业正高级技术职称。
⑵一级注册结构工程师不少于3名,注册土木工程师(岩土)不少于2名,且具有2年以上质量检测工作经历。
⑶质量检测人员不少于100人,其中工程类专业中级及以上技术职称人员不少于40人,工程类专业高级及以上技术职称人员不少于20人,且具有3年以上质量检测工作经历。
3.检测设备及场所
⑴质量检测设备设施齐全,检测仪器设备功能、量程、精度,以及配套设备设施满足“检测专项及检测能力表”相应专项资质所需的必备参数要求。
⑵有满足工作需要的固定工作场所及质量检测场所,主要固定场所建筑面积不少于2000m2。
4.管理水平
⑴有完善的组织机构和质量管理体系,通过ISO9001质量管理体系认证。
⑵有完善的信息化管理系统,实现检测业务受理、检测数据采集、检测信息上传、检测报告出具、检测档案管理等质量检测活动全过程可追溯。
(二)专项资质
1.资历和信誉
⑴有独立法人资格的企业、事业单位,或依法设立的合伙企业。
⑵主体结构及装饰装修、钢结构、地基基础、建筑幕墙、道路工程、桥梁及地下工程等专项资质,应当具有3年以上质量检测经历。
⑶社会信誉良好,近3年未发生过一般及以上工程质量安全责任事故。
2.主要技术人员
⑴技术负责人、质量负责人具有5年以上质量检测工作经历及工程类专业高级及以上技术职称。
⑵主要技术人员数量不少于“主要技术人员配备表”规定的人数。
3.检测设备及场所
⑴质量检测设备设施基本齐全,检测设备仪器功能、量程、精度,以及配套设备设施满足“检测专项及检测能力表”专项资质相应的必备参数要求。
⑵有满足工作需要的固定工作场所及质量检测场所,主要固定场所建筑面积不少于600m2。
4.管理水平
⑴有完善的组织机构和质量管理体系,有健全的技术、档案等管理制度。
⑵有信息化管理系统,实现质量检测活动全过程可追溯。
三、业务范围
(一)综合资质
承担所有专项资质中已取得检测参数的检测业务。
(二)专项资质
承担所取得专项资质范围内已取得检测参数的检测业务。
四、附 则
(一)质量检测人员是指从事检测试验、检测数据处理、检测报告出具等检测活动的人员。
(二)本标准的“以上”、“以下”、“不少于”均包含本数。
(三)本标准自2023年1月1日起施行。
(四)本标准由住房和城乡建设部负责解释。
一砖一瓦科技有限公司 2013-2022●Privacy Policy一砖一瓦科技有限公司版权所有苏ICP备17047090号-7
总部地址: 江苏省南京市雨花台区小行路16号5号楼1楼102室 座机: (025)52363291